GUIA DE SOLUÇÕES - TD80

Thalyta Rocha de Oliveira
Thalyta Rocha de Oliveira
  • Atualizado

FALHAS DE ACESSÓRIOS (TD80)

 

É fundamental que ao receber as reclamações de campo, todos os detalhes do problema (vide guia) sejam registrados. Ao longo do desenvolvimento da solução MTC800 + TD80, diversos problemas foram reportados e corrigidos, sendo cada um deles relacionado a um tipo de correção distinta: configuração, modelo do chicote elétrico, versão de apps, versão de FW de TD80, etc.

 

PROBLEMAS NO TD80

Ao se deparar com problema de TD80 (RS232 ou RS485), antes de realizar qualquer tentativa de correção do problema: 

  • Verificar se a tela está acesa e com imagem;
  • Verificar se o LED vermelho está aceso continuamente, apagado continuamente ou apagado e piscando a cada 10 segundos;
  • Verificar se o equipamento está reportando o TD80 como conectado ou desconectado no momento em que a falha acontece.

 

ANÁLISE DO CONJUNTO DE FATORES

A análise do conjunto de fatores acima deve ser usada na decisão do método de correção que auxilie melhor o diagnóstico. Por exemplo: 

  • Tela acesa com imagem, LED vermelho apagando e piscando a cada 10s e report td80 conectado: Indica operação correta;
  • Tela acesa com imagem, LED vermelho aceso e report TD80 desconectado: indica falha na comunicação 485.

________________________________________________________________________________________________________________________

ANÁLISE DETALHADA

Touch sem funcionar 

Quando o touch está sem funcionar, é recomendado sempre avaliar a conexão do USB nos pacotes de posições (report) e validar se o USB está conectado/desconectado. Se tiver desconectado deve ser avaliado fisicamente o USB.

  • Causa raiz: USB desconectado 
  • Correção: Física 
  • Análise necessária: Verificar no pacote de Posição (report) o status do usb1

________________________________________________________________________________________________________________________

FALHA NO TOUCH - HDMI Oscilando 

Quando o touch está sem funcionar, é recomendado sempre avaliar o pacote de posição (report) e avaliar se o HDMI está conectado, pois caso esteja oscilando, pode apresentar problemas durante o Touch.

  • Causa raiz: HDMI com mal contato 
  • Correção: física 
  • Análise necessária: verificar no pacote de posição (report) o status do HDMI, o mesmo deve estar conectado. Caso tenha pacotes conectado e desconectado em sequência, pode apresentar problemas.

________________________________________________________________________________________________________________________

HDMI na porta errada + config de debug

  • Causa raiz: HDMI conectada na porta errada 
  • Correção: Física 
  • Ação a ser realizada: Trocar a porta do HDMI 
  • Análise necessária: Tela do TD já informa o problema; pacote de posição deve estar informando HDMI2 como conectada, se estiver na HDMI1, está com problema.

    ____________________________________________________________________________________________________________________

    Tracker iniciando/ Tela de “AGUARDE” 

    Realizar o acompanhamento no GO para verificar se o equipamento está comunicando ou não. Caso o equipamento demore muito para iniciar, avaliar no detalhe para verificar se não pode ser um problema no equipamento. 

    O tempo esperado na versão 5.4.X devemos esperar aproximadamente por 240 segundos, portanto acima de 5 minutos travado nessa tela, podemos considerar um possível problema.

  • Causa raiz: banco de dados subindo e tracker iniciando 
  • Ação a ser realizada: Aguardar por 5 minutos 
  • Análise necessária: acompanhar os pacotes em tempo real no GO. 
  • Ação a ser realizada: Se ultrapassar 5 minutos, pedir para ignição ser ligada e acompanhar por mais 5 min, caso o mesmo não retorne, deve ser compartilhado com NOC/Engenharia.

    ____________________________________________________________________________________________________________________

    TD80 desenergizado

    Pode ser problema físico/conexões do TD80 e/ou equipamento sem alimentação externa.

  • Causa raiz: TD80 sem alimentação;
  • Correção: Física / Remota;
  • Ação a ser realizada: Validar alimentação externa + conexão do TD80;
  • Análise necessária: Validar status de alimentação externa no GO.

________________________________________________________________________________________________________________________

Halo Branco

  • Causa raiz: Tudo indica ser mal contato na HDMI;
  • Correção: Remota;
  • Ação a ser realizada: Reiniciar a saída 5; 
  • Tempo para estabilizar: Entre 8 a 10 minutos após reset. Porém, nos primeiros segundos já é possível utilizar o TD; 
  • Análise necessária: Validar versão do TD80.

________________________________________________________________________________________________________________________

Falha ao fazer login, looping infinito

  • Causa raiz: Falta de arquivo menuconfig;
  • Correção: Remota;
  • Ação a ser realizada: Incluir arquivo menuconfig; 
  • Tempo para estabilizar: Imediato ao aplicar o menuconfig;
  • Análise necessária: Analisar vídeo Id base configuração do terminal de dados USAR como base: 1470411.

    ____________________________________________________________________________________________________________________

    TD80 apagado + sem comunicar 

    Avaliar data/hora do ocorrido, avaliar se o MTC800 está comunicando.

  • Causa raiz: MTC800 travado, possível problema na NAND;
  • Correção: Física, troca do MTC800; 
  • Ação a ser realizada: Chamado com troca.

________________________________________________________________________________________________________________________

DETALHES ADICIONAIS

O pacote de posição (report) atualmente nos auxilia em muitas das análises. É sempre recomendado abrir o pacote e validar USB/HDMI/BlockState. No BlockState é possível avaliar se o TD80 está bloqueado de forma esperada.

________________________________________________________________________________________________________________________

TD80 problema de resolução

  • Causa raiz: Erro para carregar a tela corretamente; 
  • Correção: Remota;
  • Ação a ser realizada: Reiniciar saída 5.

_______________________________________________________________________________________________________________________

TD80 problema no áudio 

  1.   Validação de Arquivos de Mídia 

   1.1. Verifique se todos os arquivos de mídia foram carregados corretamente no sistema. 

   1.2 Isso pode ser confirmado no pacote de status do equipamento, especificamente no campo 'multimedia' e 'audioFilesErrors'. O valor deste campo deve ser 0. 

   1.3 Caso algum erro seja identificado, apague o arquivo e faça o upload novamente. 

   2.  Inspeção Física 

    2.1. Certifique-se de que não há obstrução visível no alto-falante que possa estar causando a falha no áudio.           2.2. Conferir a ligação do conector do alto falante. 

    3.  Teste de áudio 

    3.1. Realize um teste padrão enviando um arquivo de áudio com o volume ajustado para 100. Exemplo de comando: {inserir exemplo} 

    4.  Ação corretiva 

    4.1. Se o áudio não for reproduzido corretamente ou apresentar ruídos, antes de realizar a substituição do TD80 ou MTC800, execute uma atualização do firmware de aplicação. Na data de criação deste material(30/09), recomenda-se utilizar a versão de aplicação 5.6.61. 4.2. Trocar o TD antes de realizar a troca do MTC800.

________________________________________________________________________________________________________________________

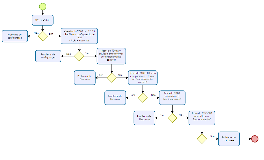
CLASSIFICAÇÃO DOS PROBLEMAS

Neste documento é descrito como classificar a origem dos problemas encontrados no TD80. Eles podem ser classificados em 3 categorias: 

  • Problema de Firmware = Ocorre quando existe um erro ainda não solucionado na versão de Firmware atual, via ação embarcada ou configuração; 
  • Problema de Hardware = Ocorre quando apenas a troca do hardware resolveu o problema; 
  • Problema de Configuração = Ocorre devido à ausência de alguma configuração, ação embarcada ou Firmware desatualizado;
  • Problema de configuração por definição do cliente = Problema já devidamente identificado e corrigido em alguma determinada versão, porém, por definição do cliente, essa versão/configuração não pode ser alterada.

     

Para cada versão de firmware de aplicação do MTC800 (5.2.20, 5.3.X, 5.4.X e 5.5.X) os seguintes passos devem ser realizados para que seja identificada a classificação correta. 

Versões homologadas: 

OBS: Para todos os casos a versão de firmware do TD80 deve se encontrar nas seguintes versões -- 2.1.5 ou 2.1.6 (Correção cartão MIFARE). 

Alguns casos que são exceção: 

MTC800 na versão 5.4.X ou 5.5.X - Caso não esteja com a versão do TD80 (2.1.5 ou 2.16) e não estiver com a ação embarcada, classificar como problema de configuração. 

MTC800 na versão 5.3.20 ou 5.2.20 - Caso não esteja com a versão do TD80 (2.1.5 ou 2.1.6) e não estiver com a ação embarcada, classificar como problema de configuração por decisão do cliente.

________________________________________________________________________________________________________________________

Se MTC800 Versão Apps = 5.2.20

Verificar no pacote de posição se teve mudança nas flags do TD reportando o problema relacionado ao chamado.

Figura 1 – Flags de comunicação do acessório (HDMI 1 , USB e AcessoryState). 

- Verificar configuração (Perfil) se possui os seguintes campos abaixo: 

Configuração correta: 

• tdResetMaxTries: 0 

• tdInstalled: 0

Figura 2 - Configurações do necessárias no perfil do equipamento.

________________________________________________________________________________________________________________________

Classificação

  • Se as configurações não estiverem condizentes com as citadas nos tópicos acima, o chamado deve ser classificado como problema de configuração. 
  • Caso as configurações no perfil/ações embarcadas estiverem corretas e o reset do TD ou do MTC- 800 fizerem o funcionamento ser normalizado, o chamado deve ser classificado como problema de Firmware. 
  • Caso não volte com reset e seja necessário trocar o equipamento, classificar como problema de Hardware. 

OBS: Se o problema identificado for deslocamento da interface do TD80 já existe uma correção interna do equipamento a partir da versão 5.4.x . A ação embarcada de check do acessório do TD80 não é funcional nessa versão de firmware.

________________________________________________________________________________________________________________________

Se o MTC800 Versão Apps = 5.3.2x ou 5.4.2x

- Verificar no pacote de posição se teve mudança nas flags do TD reportando o problema relacionado ao chamado.

Figura 3 – Flags de comunicação do acessório (HDMI 1, USB e AcessoryState). 

  • Nessa versão é possível verificar o status da HDMI do MTC800, que deve ser reportado HS_CONNECTED em funcionamento normal.

Figura 4 – Flags de comunicação do MTC800 com o HDMI do TD80. 

  • Verificar configuração (Perfil) se possui os seguintes campos abaixo: Configuração correta:

tdResetMaxTries = 0 tdInstalled = 1 

  • Verificar dentro da ação embarcada se possui as seguintes ações abaixo:

Figura 5 - Ação embarcada necessária para reset do TD80 e correção de falhas pontuais.

________________________________________________________________________________________________________________________

Classificação

  • Se as configurações não estiverem condizentes com as citadas nos tópicos acima, o chamado deve ser classificado como problema de configuração. 
  • Caso as configurações no perfil/ações embarcadas estiverem corretas e o reset do TD ou do MTC- 800 fizerem o funcionamento ser normalizado, o chamado deve ser classificado como problema de Firmware. 
  • Caso não volte com reset e seja necessário trocar o equipamento, classificar como problema de Hardware.

________________________________________________________________________________________________________________________

Se o MTC800 Versão Apps = 5.5.x

  • Verificar no pacote de posição se teve mudança nas flags do TD reportando o problema relacionado ao chamado.

Figura 6 – Flags de comunicação do acessório (HDMI 1, USB e AcessoryState). 

  • Nessa versão é possível verificar o status da HDMI do MTC800, que deve ser reportado HS_CONNECTED em funcionamento normal.

Figura 7 – Flags de comunicação do MTC800 com o HDMI do TD80.

  • Verificar configuração (Perfil) se possui os seguintes campos abaixo: 

Configuração correta: 

tdResetMaxTries = 0 

tdInstalled = 1 

  • Verificar dentro da ação embarcada se possui as seguintes ações abaixo:

Figura 8 - Ação embarcada necessária para reset do TD80 e correção de falhas pontuais.

________________________________________________________________________________________________________________________

Classificação

  • Se as configurações não estiverem condizentes com as citadas nos tópicos acima, o chamado deve ser classificado como problema de configuração. 
  • Caso as configurações no perfil/ações embarcadas estiverem corretas e o reset do TD ou do MTC- 800 fizerem o funcionamento ser normalizado, o chamado deve ser classificado como problema de Firmware. 
  • Caso não volte com reset e seja necessário trocar o equipamento, classificar como problema de Hardware.

 

Relativo a

Esse artigo foi útil?

Usuários que acharam isso útil: 0 de 0

Tem mais dúvidas? Envie uma solicitação

Comentários

0 comentário

Por favor, entre para comentar.